《2020年國家先進污染防治技術目錄(固體廢物和土壤污染防治領域)》(公示稿)
為貫徹《中華人民共和國環境保護法》《中華人民共和國固體廢物污染環境防治法》《中華人民共和國土壤防治法》,落實2020年全國生態環境保護工作會議精神,充分發揮先進技術在污染防治攻堅戰和疫情防控阻擊戰中的作用,按照工作計劃,我部征集并篩選了一批固體廢物和土壤污染防治領域的先進技術,編制形成《2020年國家先進污染防治技術目錄(固體廢物和土壤污染防治領域)》(公示稿)。現進行公示,公示期為2020年12月9日至12月15日,若有異議,請將意見反饋我部。
聯系人:生態環境部科技與財務司 劉勇華、呂奔
電?話:(010)65645390、65645387
傳?真:(010)65645400
地?址:北京市東城區東長安街12號
郵?編:100006
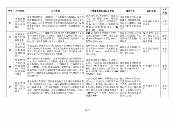
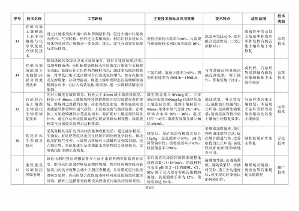
附件:《2020年國家先進污染防治技術目錄(固體廢物和土壤污染防治領域)》(公示稿)









